Сложноподчинённое предложение с несколькими придаточными
Сложноподчинённое предложе́ние с не́сколькими прида́точными — тип сложного предложения с подчинительной связью, характеризующийся наличием нескольких придаточных в одном предложении.
В таких предложениях придаточная часть может подчиняться как главной, так и другой придаточной части[1].
Выделяют три способа подчинения придаточных: последовательное, однородное и параллельное (неоднородное)[1]. В сложноподчинённых предложениях с несколькими придаточными могут использоваться комбинации указанных способов подчинения (Когда я пробовал разогнать эту толпу 1/, напряжение доходило до такого уровня 2/, что моё сердце никогда не успокоится 3/, пока я буду помнить об этом ужасном событии 4/. — СПП с параллельным ([2] — 1, 3) и последовательным ([2] — 3 — 4) подчинением)[2].
Последовательное подчинение[править]
При последовательном подчинении соединение частей сложноподчинённого предложения представляет цепочку: главной части подчиняется придаточная первой степени, от которой, в свою очередь, зависит следующая придаточная — второй степени, и т. д. При таком способе связи каждая придаточная часть становится главной по отношению к последующей, но исходной главной частью остаётся только одна[2][3].
Пример. Я пожалел 1/, что я не фотограф 2/, который может запечатлеть всю красоту этого осеннего утра 3/.
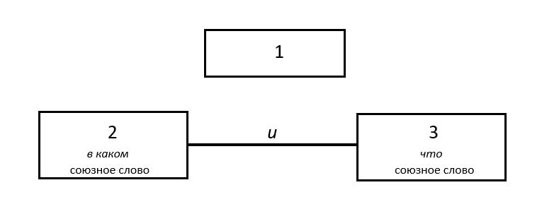
Однородное подчинение[править]
При однородном подчинении придаточные являются однотипными и относятся или к одному и тому же члену предложения главной части, или к главной части в целом. Между собой однородные придаточные связываются сочинительной или бессоюзной связью[2][3].
Пример. Я так и не осознал 1/, в каком месяце лучше лететь 2/ и что с собой брать 3/.
Параллельное подчинение[править]
При параллельном подчинении соединение частей сложноподчинённого предложения бывает двух видов:
- к главной части относятся разнотипные придаточные;
- присловные придаточные одного типа относятся к разным членам предложения главной части[2][3].
Пример 1. Когда настоятель отвернулся 1/, Василий наклонился к рядом стоящему монаху 2/, чтобы шепнуть ему на ухо 3/.
Пример 2. Я понял всё не в тот момент 1/, когда она пришла 2/, а в тот момент 1/, когда она разговаривала со мной по телефону 3/.
Смешение параллельного и однородного подчинения[править]
Следует различать сложноподчинённые предложения с параллельным и однородным подчинением:
- придаточные при однородном подчинении всегда относят только к одному слову или всей главной части, между ними есть смысловая связь, можно поставить союзы и, или, поменять части местами (Если он придёт в шесть и если принесёт с собой воду, то мы сможем приготовить ужин);
- придаточные при параллельном подчинении нельзя поменять местами, прочесть с интонацией перечисления, они относятся к разным словам (Он плакал, когда смотрел драмы, и смеялся, когда смотрел комедии).
См. также[править]
Примечания[править]
- ↑ 1,0 1,1 Валгина, 2003, с. 345—348.
- ↑ 2,0 2,1 2,2 2,3 Сложное предложение. Грамота.ру. Проверено 9 сентября 2024.
- ↑ 3,0 3,1 3,2 Литневская, 2023.
Литература[править]
- Валгина Н. С. Современный русский язык: Синтаксис: учебник. — 4-е изд., испр. — М.: Высшая школа, 2003. — 416 с. — ISBN 5-06-004540-4.
- Литневская Е. И. Русский язык: теоретический курс для школьников: учебное пособие. — 3-е изд., перераб. — М.: МГУ им. М. В. Ломоносова, 2023. — 255 с. — (Московский университет — школе).
Ссылки[править]
- Сложноподчинённые предложения с несколькими придаточными. Разбор и знаки препинания // Издательство «Лицей»
Одним из источников, использованных при создании данной статьи, является статья из википроекта «Рувики» («ruwiki.ru») под названием «Сложноподчинённое предложение с несколькими придаточными», расположенная по адресу:
Материал указанной статьи полностью или частично использован в Циклопедии по лицензии CC-BY-SA 4.0 и более поздних версий. Всем участникам Рувики предлагается прочитать материал «Почему Циклопедия?». |



