Составление перестановок

Материал из Циклопедии
Перейти к навигации Перейти к поиску

Составление перестановок — это алгоритм (комбинаторная операция) получения набора n номеров элементов множества, состоящего из n элементов.

Обозначения[править]

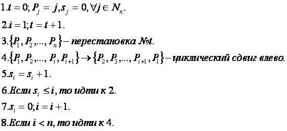
n – число элементов конечного множества;

t – порядковый номер перестановки;

si – счётчик циклических сдвигов (i+1) номеров элементов;

{ P1,P2,…,Pn} – перестановка из n номеров элементов.

Алгоритм перестановок[править]

Входные данные: n.

КОМ11.JPG

Пример[править]

При n=4 получаем 24 перестановки:

КОМ13.JPG

Другие алгоритмы:[править]


Ссылки[править]