Усилитель электронный к гальванометру
Усилитель электронный к гальванометру УЭГ (учебный) предназначен для повышения чувствительности по току при проведении демонстрационных опытов по физике и электротехнике в средней школе.
Он представляет собой усилитель постоянного тока, собранный на транзисторах. Усилитель смонтирован в пластмассовом корпусе, крышка которого одновременно является монтажной панелью прибора. На лицевой стороне панели расположены входные зажимы, обозначенные «-» и «+», а также тумблер включения питания. Для установки электрического нуля гальванометра здесь установлены два потенциометра — один для установки нуля при входном сопротивлении от 0 до 500 Ом (на панели обозначен «500»), другой для установки нуля при весьма больших входных сопротивлениях. На лицевой стороне панели установлены ручка переключателя на три положения и входные зажимы, обозначенные «-» и «+».Монтаж транзисторов и резисторов осуществлён на печатной плате, которая прикреплена с обратной стороны крышки корпуса. Крышка соединена с корпусом при помощи 4-х винтов. В нижней части корпуса находится гнездо для установки источника питания[1].
Электрическая схема усилителя[править]
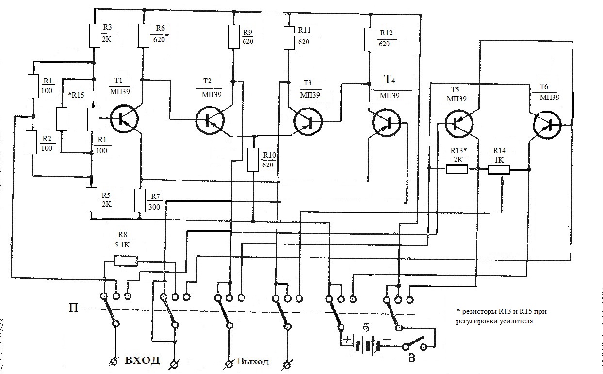
Усилитель собран на шести транзисторах типа МП 395. При крайнем левом положении переключателя П (на панели это положение «0») к входным зажимам прибора подключается усилитель, состоящий из двух балансированных каскадов на триодах Т1 Т2 Т3 Т4
При таком положении переключателя получается усилитель с нулевым входным сопротивлением.
При среднем положении переключателя П (на панели «500») вход усилителя зашунтован сопротивлением R8- 5,1 кОм, благодаря чему получается усилитель со средним по величине входным сопротивлением.
При крайнем левом положении переключателя П к входным зажимам прибора подключается двухкаскадный усилитель на транзисторах Т5 и Т6. Это усилитель постоянного тока с бесконечно большим входным сопротивлением. Питание усилителя осуществляется от батареи напряжением 3,7 В.
Опыты с прибором[править]
Демонстрация явления электромагнитной индукции с одним витком[править]
К входным зажимам усилителя подключают виток из медного провода. Ручка переключателя в это время должна находиться в положении «0».
Примечания[править]
- ↑ Издательство "Просвещение" Москва 1979 Усилитель электронный к гальванометру. — 1979.
Одним из источников, использованных при создании данной статьи, является статья из википроекта «Руниверсалис» («Руни», руни.рф) под названием «Усилитель электронный к гальванометру», расположенная по адресу:
Материал указанной статьи полностью или частично использован в Циклопедии по лицензии CC BY-SA. Всем участникам Руниверсалиса предлагается прочитать «Обращение к участникам Руниверсалиса» основателя Циклопедии и «Почему Циклопедия?». |

