Синтез автомата Мура по граф-схеме
Синтез автомата Мура по граф-схеме — метод построения функциональной схемы автомата.
Описание[править]
Автомат Мура (Moore machine) — кортеж из 6 элементов, включающий: множество внутренних состояний S (внутренний алфавит); начальное состояние S0; множество входных сигналов X (входной алфавит); множество выходных сигналов Y (выходной алфавит); функция переходов X; функция выходов Y.
Определение[править]
Автомат Мура — абстрактный автомат второго рода — конечный автомат, выходное значение сигнала в котором зависит лишь от текущего состояния данного автомата, и, не зависит напрямую, в отличие от автомата Мили, от входных значений. Автомат Мура назван в честь описавшего его свойства Эдварда Ф. Мура.
Обозначения[править]
ГСА — граф-схема автомата;
ФСА — функциональная схема автомата;
b0 — операторная вершина — начальное и конечное состояние автомата;
bm — операторная вершина — исходное состояние перехода;
bs — операторная вершина — конечное состояние перехода;
өs — узел — дополнительная операторная вершина для упрощения ГСА;
bm→bs — переход из одной операторной вершины в другую;
bm→өs, өm→bs, өm→өs — дополнительные переходы;
X(bm, bs) — логическое условие перехода;
Si — значение на S-триггере;
Ri — значение на R-триггере.
Примеры:[править]
Пример 1[править]
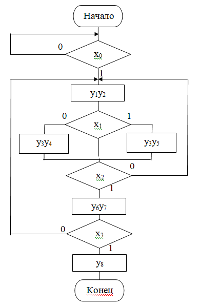
Синтез автомата Мура по ГСА (рис.1).
Рис.1. ГСА автомата Мура с узлами.
Разметка состояний[править]
В автомате Мура каждой операторной вершине соответствует состояние автомата. Переход из состояния bm в состояние bs — это переход из одной операторной вершины в другую при выполнении логический условий X(bm,bs) на пути из bm в bs. Т.к. начальное и конечное состояние автомата совпадают, на ГСА искусственно добавлена еще одна операторная вершина, соответствующая состоянию b0. Узлы ө используются для упрощения формул переходов и ставятся на ГСА в точках, где несколько путей сходятся, а затем расходятся. Узлы не кодируются.
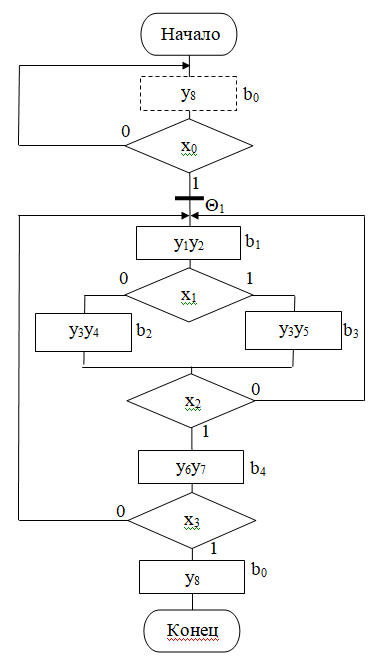
Рис.2. Размеченная ГСА автомата Мура с узлами.
Построение прямой таблицы переходов 1[править]
Отличительная особенность: в данном примере в ГСА введены узлы ө. В ГСА с узлами возможны переходы четырех видов: bm→bs, bm→өs, өm→bs, өm→өs. Все эти переходы описываются в прямой таблице переходов.
Таблица 1.
В столбце X(bm,bs) единица записывается тогда, когда bm в bs переход осуществляется всегда.
Кодирование состояний[править]
Произведём кодирование узлов (узлы ө не кодируются). В данном примере — автомат имеет четыре состояния (кроме начального), для кодирования необходимо не менее трёх двоичных разрядов. Память состояний на RS триггерах. Коды состояний: k(b0)=000; k(b1)=001; k(b2)=010; k(b3)=011; k(b4)=100.
Построение обратной структурной таблицы 2[править]
Вначале описываем переходы в узлы, затем остальные переходы автомата.
Таблица 2.
Если переход в некоторое состояние bs происходит из узла ө, то в автомате с памятью на RS триггерах значения Ri и Si в обратной структурной таблице записываются с учетом кодов состояний bm из которых был переход в узел ө.
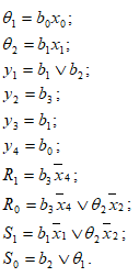
Рис.3. Схема определения значений Ri и Si.
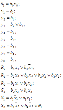
Запись функции выходов и переходов автомата[править]
По обратной структурной таблице запишем функции для ө, Yi, Ri и Si.
Легко заметить, что использование узлов в ГСА автомата Мура позволило значительно упростить функции выходов и переходов.
Построение ФСА автомата Мура[править]
Рис.4. ФСА автомата Мура на жёсткой логике.
Пример 2[править]
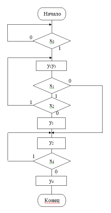
Синтез автомата Мура по ГСА (рис.5).
Рис.5. ГСА автомата Мура с узлами.
Разметка состояний[править]
В автомате Мура каждой операторной вершине соответствует состояние автомата. Переход из состояния bm в состояние bs — это переход из одной операторной вершины в другую при выполнении логический условий X(bm,bs) на пути из bm в bs. Т.к. начальное и конечное состояние автомата совпадают, на ГСА искусственно добавлена еще одна операторная вершина, соответствующая состоянию b0. Узлы ө используются для упрощения формул переходов и ставятся на ГСА в точках, где несколько путей сходятся, а затем расходятся. Узлы не кодируются.
Рис.6. Размеченная ГСА автомата Мура с узлами.
Построение прямой таблицы переходов 3[править]
Отличительная особенность: в данном примере в ГСА введены узлы ө. В ГСА с узлами возможны переходы четырех видов: bm→bs, bm→өs, өm→bs, өm→өs. Все эти переходы описываются в прямой таблице переходов.
Таблица 3.
В столбце X(bm,bs) единица записывается тогда, когда bm в bs переход осуществляется всегда.
Кодирование состояний[править]
Произведём кодирование узлов (узлы ө не кодируются). В данном примере — автомат имеет три состояния (кроме начального), для кодирования необходимо не менее двух двоичных разрядов. Память состояний на RS триггерах. Коды состояний: k(b0)=00; k(b1)=01; k(b2)=01; k(b3)=11.
Построение обратной структурной таблицы 4[править]
Вначале описываем переходы в узлы, затем остальные переходы автомата.
Таблица 4.
Если переход в некоторое состояние bs происходит из узла ө, то в автомате с памятью на RS триггерах значения Ri и Si в обратной структурной таблице записываются с учётом кодов состояний bm из которых был переход в узел ө.
Рис.7. Схема определения значений Ri и Si.
Запись функции выходов и переходов автомата[править]
По обратной структурной таблице запишем функции для ө, Yi, Ri и Si.
Легко заметить, что использование узлов в ГСА автомата Мура позволило значительно упростить функции выходов и переходов.
Построение ФСА автомата Мура[править]
Рис.8. ФСА автомата Мура на жёсткой логике.
Другие алгоритмы:[править]
- методы доказательств;
- алгоритмы в арифметике;
- алгоритмы перевода чисел;
- комбинаторные алгоритмы;
- сортировка;
- алгоритм определения мест;
- логистические алгоритмы;
- алгоритмы решения транспортных задач;
- численные методы;
- рекурсия;
- схема примитивной рекурсии;
- виды рекурсии;
- машина Поста;
- машина Тьюринга (вероятностная);
- синтез автомата Мили;
- синтез автомата Мура.
Литература[править]
- Воронцов И.В. Курс лекций по предметам теория автоматов и системотехника. СамГТУ. 2012-2013г.
Ссылки[править]
- https://ru.wikipedia.org/wiki/Автомат_Мура
- Участник:Logic-samara













