Алгоритм Джонсона

Материал из Циклопедии
Перейти к навигации Перейти к поиску

Алгоритм Джонсона — это алгоритм нахождения оптимальной последовательности обработки деталей на двух станках.

Обозначения[править]

n – число деталей;

ai – длительность обработки i-детали на первом станке;

bi – длительность обработки i-детали на втором станке;

ij – номер детали на j-ом месте в последовательности;

{i1, i2, …, in} – оптимальная последовательность обработки деталей на двух станках;

ti1н – время начала обработки i-детали на первом станке;

ti2н – время начала обработки i-детали на втором станке;

ti1к – время окончания обработки i-детали на первом станке;

ti2к – время окончания обработки i-детали на втором станке;

T – общая длительность обработки всех деталей.

Алгоритм Джонсона[править]

Входные данные: n; {a1,a2,...,an}; {b1,b2,...,bn}.

АДЖ01.PNG

Выходные данные: {i1,i2,...,in}.

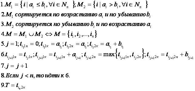
Алгоритм расчёта графика[править]

Входные данные: n; {a1,a2,...,an}; {b1,b2,...,bn}.

АД01.JPG

Выходные данные: {i1,i2,...,in}; {ti1н}; {ti1к}; {ti2н}; {ti2к}; T.

Другие алгоритмы:[править]


Другие графики:[править]


Ссылки[править]