Алгоритм перераспределения перевозок для транспортной задачи с промежуточными пунктами
Перейти к навигации
Перейти к поиску
Алгоритм перераспределения перевозок для ТЗПП — это алгоритм построения цикла перераспределения и нахождения нового опорного решения для транспортной задачи с промежуточными пунктами (ТЗПП).
Обозначения[править]
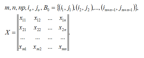
- – число промежуточных пунктов (складов), ;
- – число конечных пунктов (поставщиков и потребителей), ;
- – число поставщиков (конечных пунктов c положительными значениями), ;
- — число потребителей;
- — перераспределяемая часть перевозки;
- — вводимая в базис перевозка;
- — выводимая из базиса перевозка;
- — объём (со знаком) перевозки ;
- — базис решения — множество базисных перевозок (элементов) решения;
- — вспомогательное множество для построения цикла перераспределения перевозок;
- — матрица перевозок — текущее и новое решения.
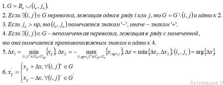
Алгоритм 1[править]
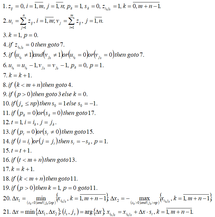
Алгоритм 2[править]
- Заметим, что данный алгоритм применим для транспортной задачи, при этом np=n, а промежуточные пункты (склады) являются потребителями. Матрицы тарифов и перевозок в алгоритме транспонированы (строки заменены на столбцы, а столбцы - на строки).
Другие алгоритмы[править]
Литература[править]
- Кривопалов В. Ю., Обобщённый метод потенциалов для решения транспортной задачи с промежуточными пунктами. Сборник Х конференции «Наука. Творчество» 2014, Самара-Москва, Т.1,стр.23-29.




