Составление лексикографических перестановок с повторениями

Материал из Циклопедии
Перейти к навигации Перейти к поиску

Составление лексикографических перестановок с повторениями — это алгоритм (комбинаторная операция) получения перестановок с повторениями в лексикографическом порядке.

Обозначения[править]

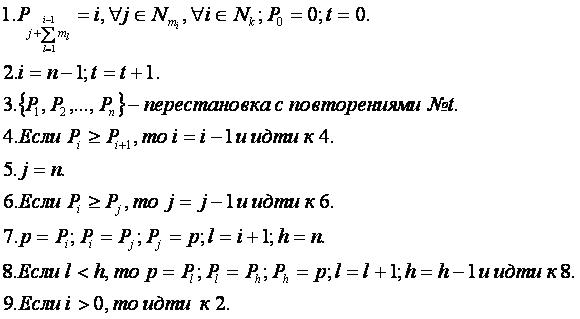
k – число элементов конечного множества;

n – число всех элементов с учётом повторений;

mi – число повторений i-го элемента;

t – порядковый номер перестановки с повторениями;

{P1,P2,…,Pn} – перестановка из n номеров элементов.

Алгоритм перестановок с повторениями[править]

Входные данные: n; k; {m1,m2,…,mk}.

КОМ62.JPG

Пример[править]

При n=5; k=3 получаем 20 перестановок с повторениями:

КОМ64.PNG

Другие алгоритмы:[править]


Ссылки[править]