Составление лексикографических размещений с повторениями

Материал из Циклопедии
Перейти к навигации Перейти к поиску

Составление лексикографических размещений с повторениями — это алгоритм (комбинаторная операция) получения размещений с повторениями в лексикографическом порядке.

Обозначения[править]

n – число элементов конечного множества;

k – число элементов в размещении с повторениями;

t – порядковый номер размещения с повторениями;

{A1,A2,…,Ak} – размещение с повторениями k номеров элементов множества из n элементов.

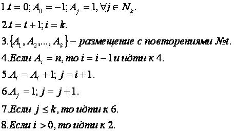
Алгоритм размещений с повторениями[править]

Входные данные: n, k.

КОМ82.JPG

Пример[править]

При n=5, k=2 получаем 25 размещений с повторениями:

КОМ84.JPG

Другие алгоритмы:[править]


Ссылки[править]