Составление следующего размещения с повторениями

Материал из Циклопедии
Перейти к навигации Перейти к поиску

Составление следующего размещения с повторениями — это алгоритм (комбинаторная операция) получения для размещения с повторениями следующего в лексикографическом порядке размещения с повторениями.

Обозначения[править]

n – число элементов конечного множества;

k – число элементов в размещении с повторениями;

{A1,A2,…,Ak} – размещение с повторениями k номеров элементов множества из n элементов.

Алгоритм размещений с повторениями[править]

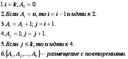
Входные данные: n; k; {A1,A2,…,Ak}.

КОМ85.JPG

Выходные данные: {A1,A2,…,Ak}.

  • Заметим, что алгоритм для лексикографически последнего размещения с повторениями даёт, как следующее, первое размещение с повторениями.

Другие алгоритмы:[править]


Ссылки[править]